Contents
- Getting Started
- Deployment
- Login Page
- Enabling two-factor authentication (2FA)
- User Management
- Change Ownership Dialog
- Change User Password Dialog
- Lock/Restore Account
- Enabling LDAP Authentication
- Enabling Kerberos Authentication
- Enabling OAUTH2 Authentication
- Enabling Webserver Authentication
- User Interface
- Menu Bar
- Toolbar
- Object Explorer Filter
- Tabbed Browser
- Tree Control
- Preferences
- Keyboard Shortcuts
- Search objects
- External database for pgAdmin user settings
- Connecting To A Server
- Managing Cluster Objects
- Managing Database Objects
- Creating or Modifying a Table
- Management Basics
- Backup and Restore
- Developer Tools
- Processes
- pgAgent
- pgAdmin Project Contributions
- Release Notes
- Licence
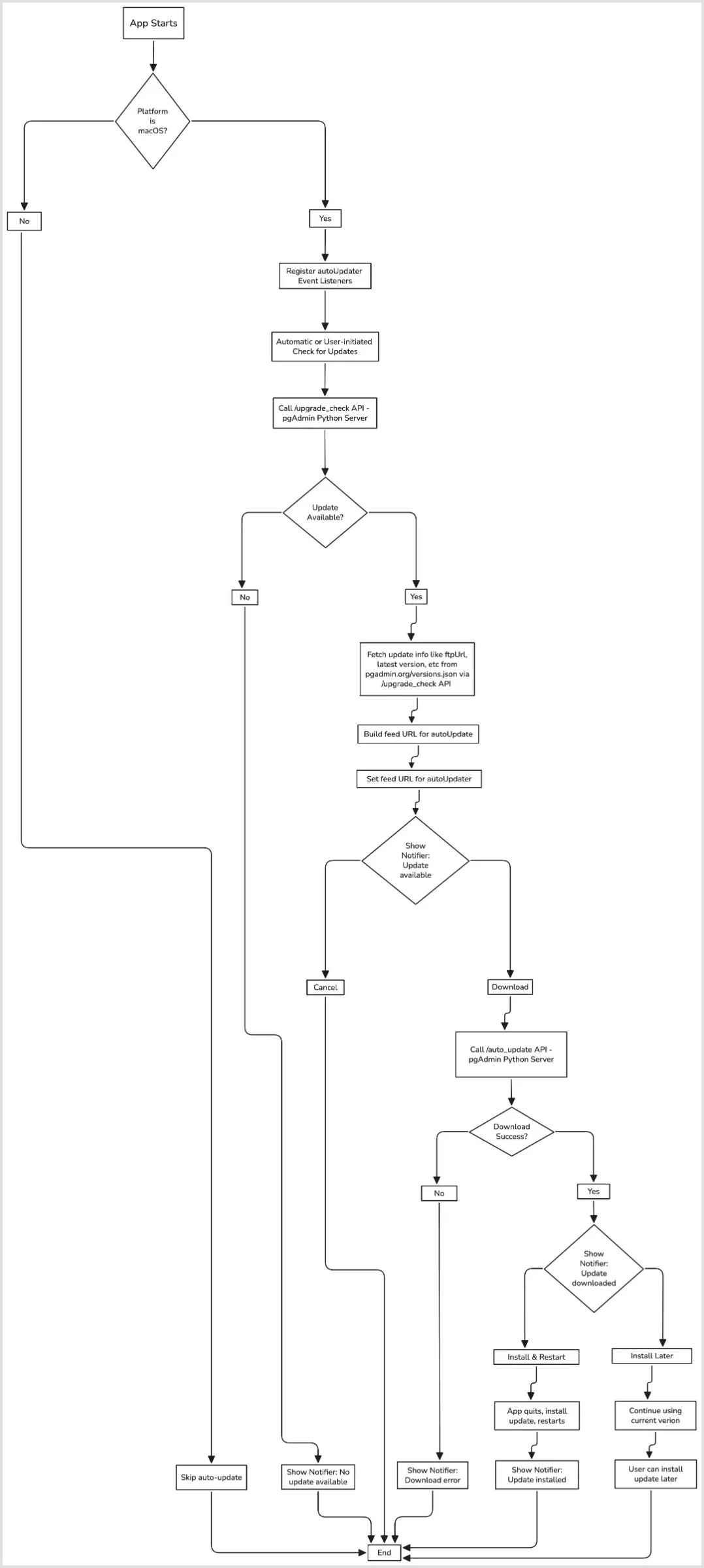
Auto-Update of pgAdmin 4 Desktop Application¶
pgAdmin 4’s desktop application includes an automated update system built using
Electron’s autoUpdater module. This feature enables users to receive and install
updates seamlessly, ensuring they always have access to the latest features and security fixes.
Supported Platforms¶
macOS: Fully supported with automatic updates enabled by default
Windows: Not supported
Linux: Not supported
Update Process Overview¶
Check for Updates:
Automatic check on application startup
Manual check available via pgAdmin 4 menu > Check for Updates
Uses Electron’s
autoUpdaterAPI to query update server
Download Process:
Updates download automatically when detected
Progress shown via notifications
Background download prevents interruption of work
Installation Flow:
User prompted to Install & Restart or Restart Later when update ready
Update applied during application restart
The flow chart for the update process is as follows:
![]()
User Interface Components¶
Notification Types:
Update available
Download progress
Update ready to install
Error notifications
Menu Integration:
Check for Updates option in pgAdmin 4 menu
Restart to Update option when update available
Error Handling¶
The system includes comprehensive error handling:
Network Errors:
Connection timeouts
Download failures
Server unavailability
Installation Errors:
Corrupted downloads
Recovery Mechanisms:
Fallback to manual update
Error reporting to logs
Security Considerations¶
The update system implements below security measures:
Secure Communication:
Protected update metadata
Platform-Specific Notes¶
macOS:
Uses native update mechanisms
Requires signed packages